Sunday, March 26th, 2023 AT 8:27 PM
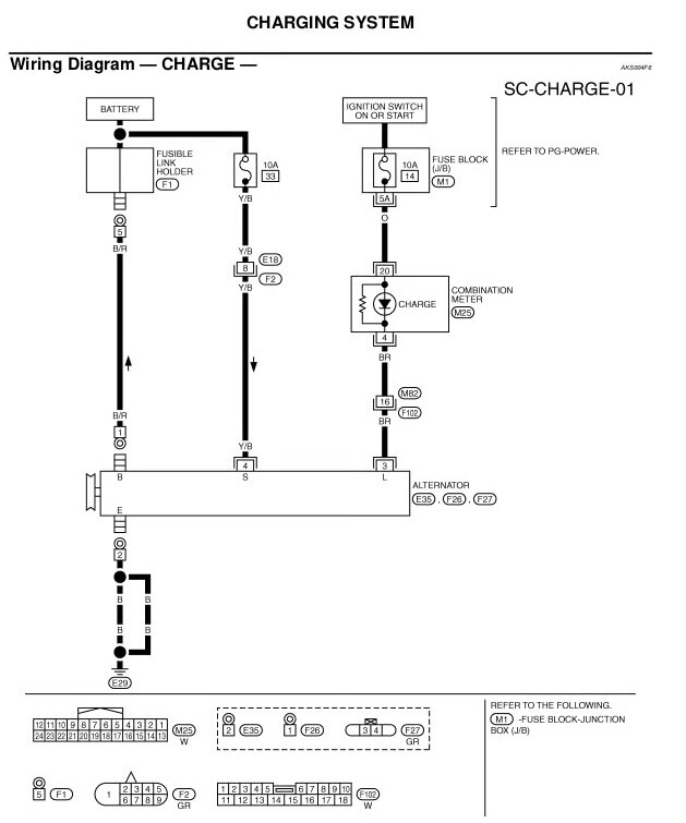
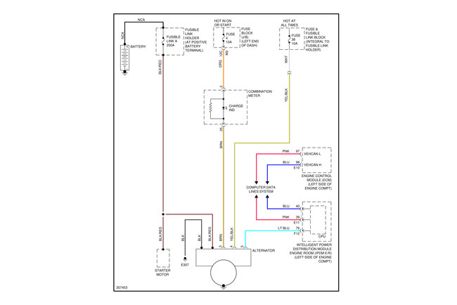
I would like to know the order of the pigtail and the wires that go to the alternator because I had had pulled the wires out of the pigtail.





