Thursday, August 3rd, 2023 AT 7:23 PM
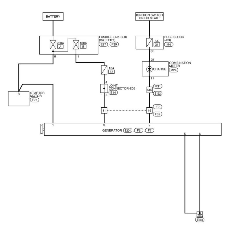
The original alternator connector had 2 wires coming from it. The new one has 3 and the battery light is still on and the lights strength and weaken with acceleration.






