Wednesday, September 23rd, 2015 AT 8:10 AM
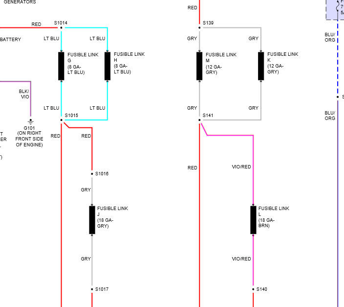
I recently had a short in my alternator and afterwards I had no electrical power in the truck. I replaced the alternator and charged the batteries still no power, not even the dome light has power. Is their a fusable link or fuse that would cause everything to be dead in the truck.




