Saturday, July 13th, 2013 AT 1:13 PM
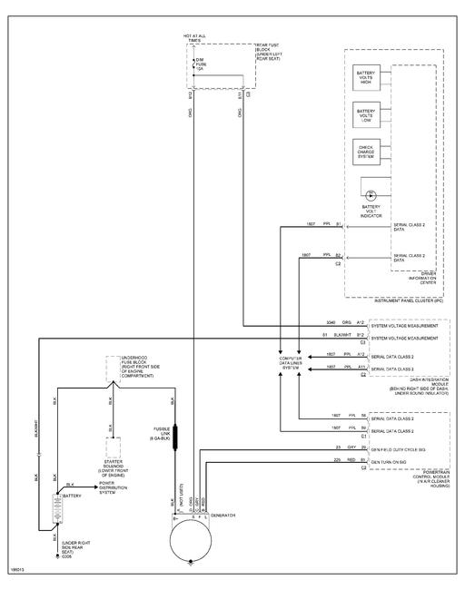
With the A/C on and engine temp at operating range the cooling fans with not cut on to cool the engine or cool the A/C. The A/C compressor is engaging. Once I disconnect the electrical plug from the alternator everything begins to work as it should. This is also a brand new alternator. Once I plug it back up cooling fans shut down again and the car begins to then overheat if left running. The car has been put on a scanner, had all relays and fuses checked, was showing a spike in voltage so I replaceed the aternator and still have the same issue. Any Ideas on what else to check?


