When I got this truck, fuse #9 and #13 (brake pedal position switch fuses) had 10A. The manual says #9 suppose to have 7.5A and #13 suppose to have 20A. I made the correction, no brake warning light.
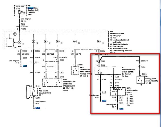
The brake warning light bulb is OK since it shows sign of life at the engine startup. When I engage e-brake, no brake warning light. I checked the switch. I removed it and cleaned it with an alcohol patch (very dusty). I used AA battery to see if there is something wrong. It appears it's OK if I understood how it works correctly (the voltage on the washer looking thing was 0.02 or something like that compare to 1.45 at the metal that goes into an adapter. It suppose to ground, so it's correct, yes?).
I have not yet checked the master cylinder's sensor. I understand I should check this by pushing down on the float with a screwdriver and see if the brake light goes on (I read this on another forum). If I don't get a brake warning light, how do I check voltage of the sensor?
How do I check for voltage/resistance at the fuse box (this tells something about the wire, yes?)? I assume #9 and #13 are the one I'm interested in (1998 had a green/red wire going into #13). It appears I get no readings from these fuses with or without having a toothpick on the parking brake switch washer thing (I put (+) and (-) terminals of my meter on the fuse face that shows tiny metal contacts). If I'm doing this correctly, the wire is fried. Yes?
I looked for e-brake wiring diagram, I had no luck locating one.
ABS light is on. Will this make a difference?
I am not sure if this is related, but intermittent feature of the windshield wiper is not working properly. The wipers stop in the middle of windshield and resume on all of the intermittent speed. Hi and Low work perfectly. Is this caused by GEM or something to do with wiper motor or relay?
Thank you very much
Saturday, April 16th, 2011 AT 3:23 PM




