Tuesday, June 28th, 2011 AT 5:09 PM
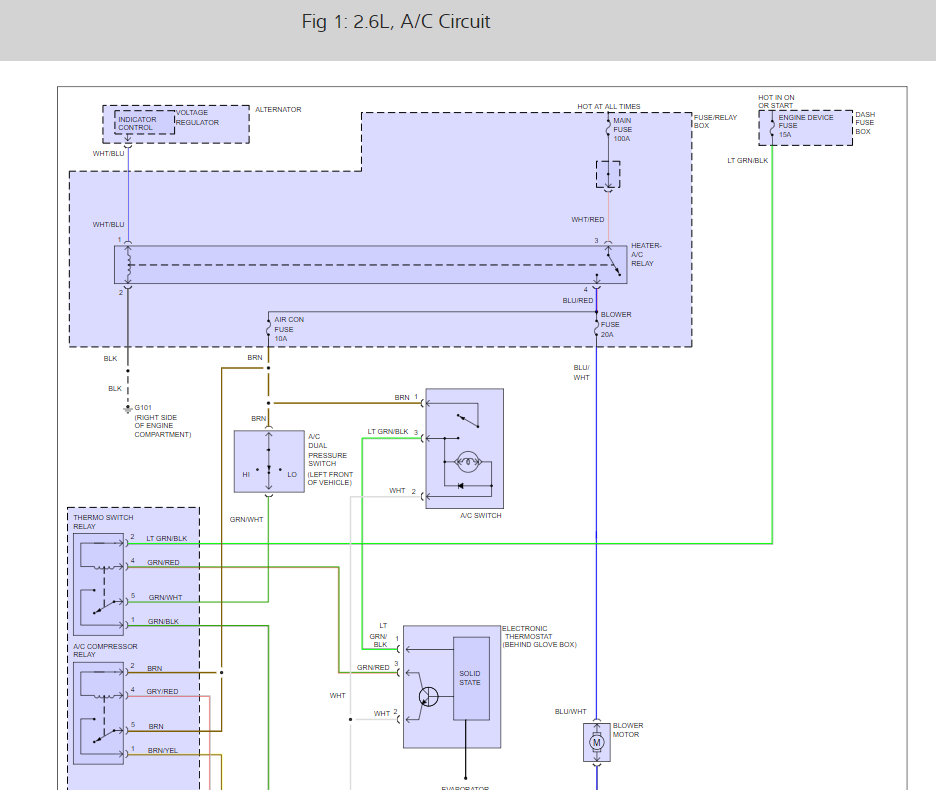
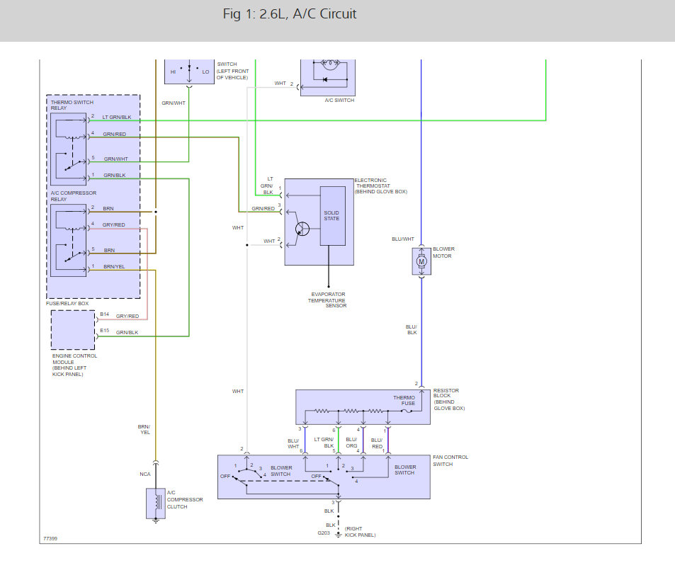
By jumping the a/c pressure switch connector is the only way to get the compressor to work, also the switch inside the car must be off?














