Tuesday, October 11th, 2011 AT 3:25 PM
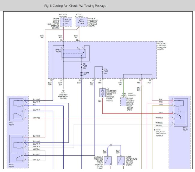
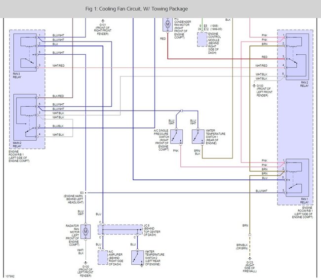
I just replaced the radiator & the van started to overheat after few min. On the hwy as soon as I opened the hood I saw that nethier of th dual fans were working and the resovir bottle was bubbling I checked the fuses for the fans and they are fine

