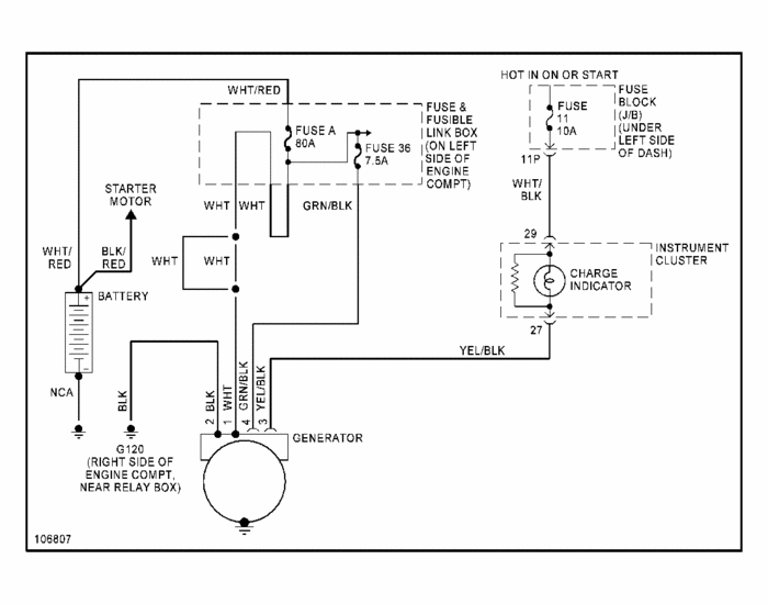
Had alternator checked and i even replaced it but no help. i even changed batteries. could i have a loose ground if so where might i check? thanks for any information.
Oct 15, 2011 at 4:44 AM
