I also put the code scan tool on car but the scanner said that it was unable to connect to the system of the car, and there was not a battery hooked to car for months when I bought it so there wouldnt be ant codes in system but why would it say it is unable to communicate with system.
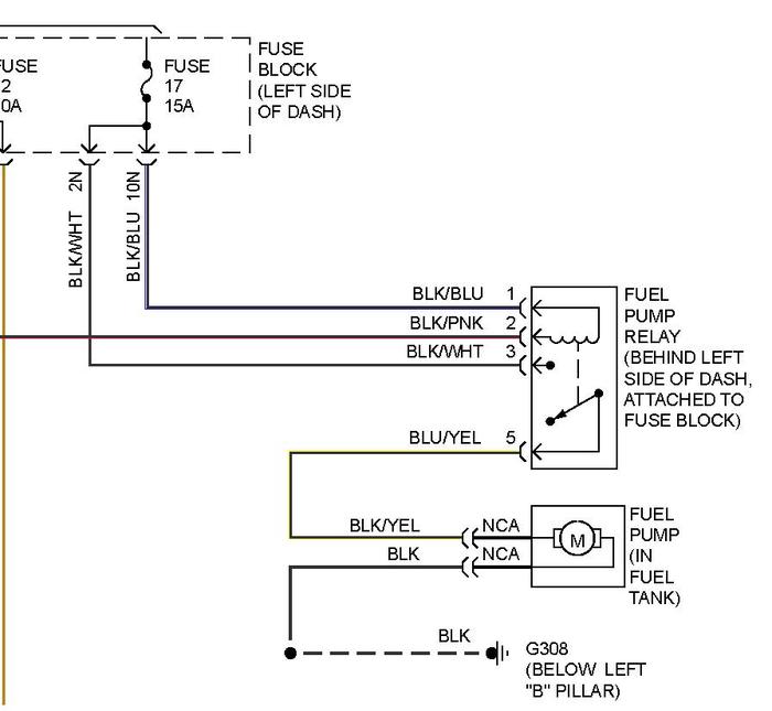
I have tested the fuel pump by putting 12 volts directly from a spare battery and the pump worked. I traced the pump wires all the way up to the front drivers door under the trim and I put 12 volts battery power directly to them and the pump worked. I found and tested the fuse and it was ok. I swapped out fuel pump relays and the fuel pump still did not work. The fuel pump relay is the brown relay on the fuse panel top right on the drivers side under dash right?
i disconnected fuel line from the fuel filter and and jump 12 volts from a spare battery to the fuel pump wires and the gas squirted from the line, so there is no blockage in the lines
I put a test light on the fuel relay connector on the fuse panel to see if I was getting voltage on that connector and the light did light up.
I also sprayed some engine starter fluid into the throttle body and the car started up until it burned all the starter fluid up.
this is what I have tried and I do not know what else to do. I know I can take car to a mechanic but I wanted to do the job myself so that I can save alot of money they are going to charge for something maybe pretty simple. Thanks
Thursday, September 6th, 2012 AT 2:06 AM


