Thursday, February 3rd, 2011 AT 12:29 AM
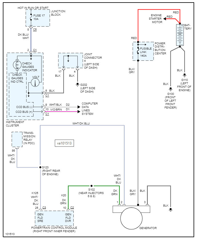
Alternator and battery are good, however the battery is not receiving a charge. A green wire a blue with white tracer off the back of the alternator as well as larger guage running to the battery. Large guage has no breaks. Where do I find the other end of the other two wires to check for continuity. The PCM and Ground? Why is the battery not receiving a charge. Belts and pulleys good.


