Thursday, January 26th, 2012 AT 4:45 PM
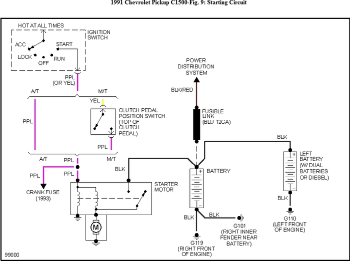
Schematic shows relay in engine compartment. I am assuming it is on firewall. The only relay I see is the fuel pump. I'm not reading power at purple wire at stater solenoid. Replaced ignition switch. Bypassed park neutral switch reading power there. Checked fuses. What am I missing?




