Code p0340

2007 NISSAN QUEST
215,000 MILES • 3.5L • 6 CYL • 2WD • AUTOMATIC
Avatar
FREDCOMBS
  • MEMBER
  • 1 POST
Hello all, first time poster here. I have had a p0340 code for about a week and changed out the Can sensor this afternoon. Symptoms before the change were intermittent slow acceleration (would drastically improve if I turned off the engine and started it again). Yesterday it shut down and took forever to get restarted. After changing the sensor, I still have slow acceleration and it is still throwing the code after clearing it with my code reader. I am fairly handy around an engine, and I don’t want to throw anymore parts at the problem in hopes of fixing it. What should my next steps be in troubleshooting this issue? Trying to keep from sending it into the shop if at all possible. Thanks in advance for any help y’all can provide.
Jan 20, 2022 at 6:50 PM
Repair Safety Notice: This information is for general instructional purposes only. Vehicle repair can be dangerous. Verify all information, follow manufacturer service procedures, use proper tools and safety equipment, and consult a qualified repair shop when needed.
Advertisement
Avatar
SQM
  • AUTOMOTIVE REPAIR CONTRIBUTOR
  • 6,383 POSTS
Hello,

There are a few reasons why code P0340 can get triggered.
It could be due to a bad sensor as you know, it can also be due to faulty wiring for the sensor. It can even be an issue with the intake camshaft.

The best course of action would be to check off possible causes one by one.

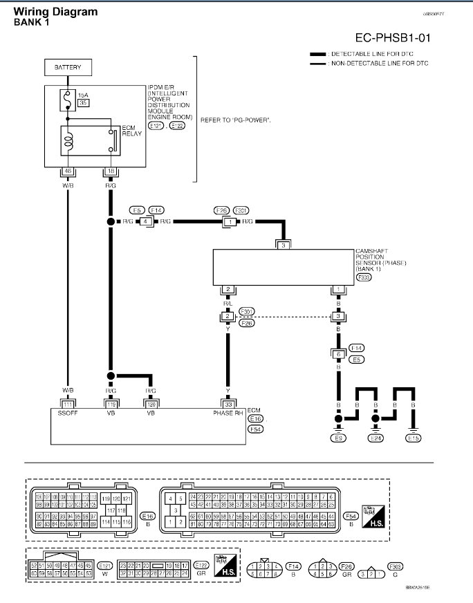
I have attached the trouble shooting steps for the code P0340 below.
Go through those steps and it can help you determine the issue.

Please let me know if you have any questions.
Thank you.
Jan 20, 2022 at 8:10 PM
Advertisement