Monday, April 14th, 2008 AT 12:19 PM
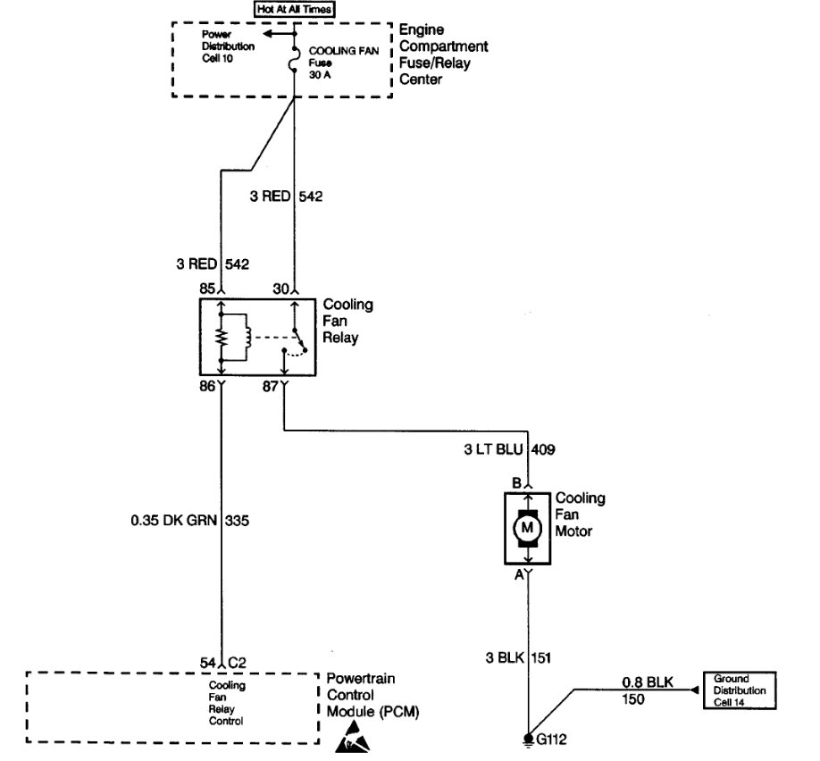
My cooling fan suddently stopped working. It does not turn on at all, and my engine heats up to the point where it's smoking. I've had all kinds of opinions from people of what the problem could be. The relay, the thermostat, the radiator, the fuse (which is not since this has already been checked). Is there a way I can look at the wiring or some other parts in the car to determine the problem? I really don't have money to have it diagnosed and fixed. And I can't afford to guess at this.



