Thursday, January 13th, 2022 AT 3:29 AM
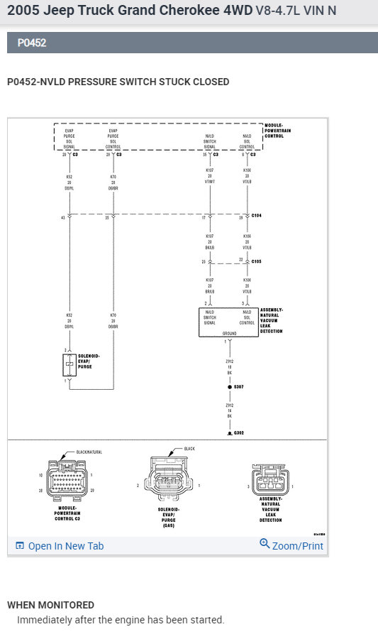
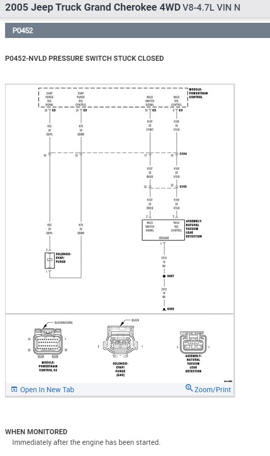
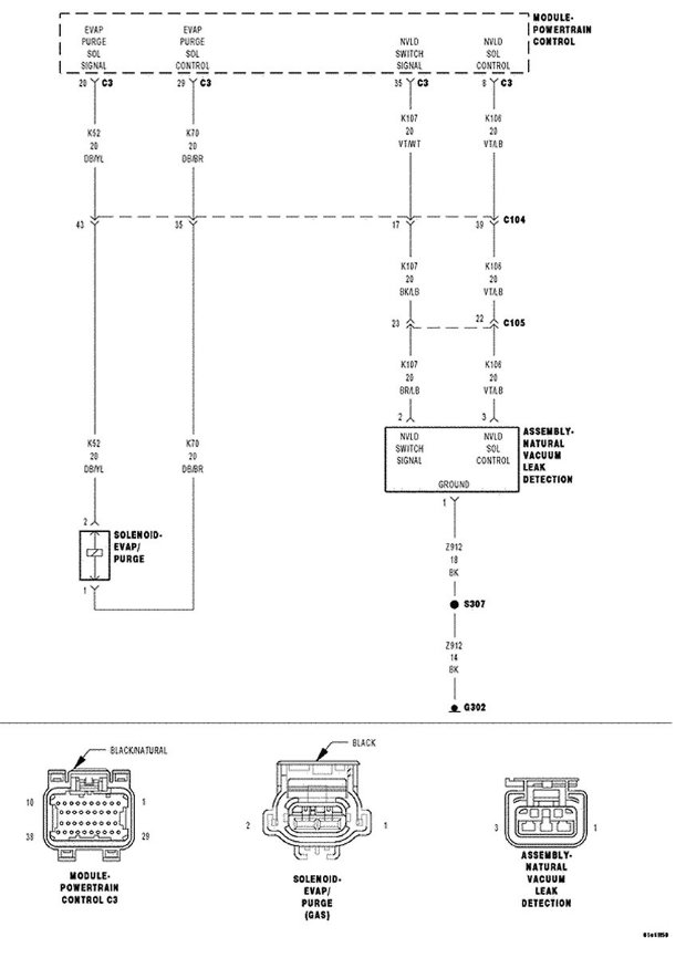
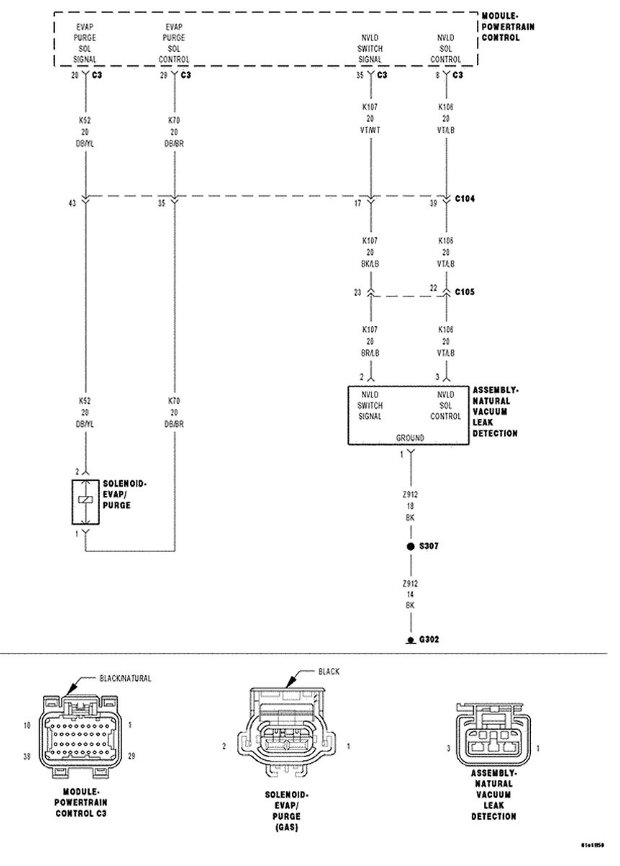
My daughter's car scanned it and said PO452 NVLD pressure switch stuck closed. I checked the gas cap and looked good. I looked at some probable causes and the thing I came across was the leak detection valve mounted on the charcoal canister, is that something to look at?











