No power check engine on

Tiny
KRATOS1988
  • MEMBER
  • 2001 TOYOTA RAV4
  • 2.0L
  • 4 CYL
  • 4WD
  • AUTOMATIC
  • 200 MILES
Hello,
i have the vehicle listed above with 1azfe 2.0 engine.
I replaced all the parts in my engine after engine problems.
I tested first when it was standing. Every think was okay.
idle okay rpm goes up to 6,000 and sounds great.
when I got to the road and go over 2,000 rpm. The engine start to lose power. It is like I have an engine misfire or little fuel in the engine and the check engine comes on.
when I read the faults its was knock sensor and o2 sensor bank1 and o2 sensor bank 2.
i replaced the knock sensor and didn't fix the problem.
i read the faults again and it was the o2 sensors (no knock sensor fault).
i replaced the 2 o2 sensors with new Toyota sensors and I still have the same problem with o2 sensors fault.
i tried to go with no o2 sensors on my engine still no power but with no chick engine light this time.
i noticed something when the engine is cold it runs okay. When it get hot the problem comes on.
Friday, July 26th, 2019 AT 10:47 PM

11 Replies

Tiny
SCGRANTURISMO
  • MECHANIC
  • 4,897 POSTS
Hello,

Do you have the upstream O2 sensor, by upstream I mean the one before the catalytic converter, closest to the engine in and hooked up?

Thanks,
Alex
2CarPros
Was this
answer
helpful?
Yes
No
Saturday, July 27th, 2019 AT 4:56 AM
Tiny
KRATOS1988
  • MEMBER
  • 7 POSTS
I change the 2 in the top and I still have a fault on them.
See the picture.
Thanks
Was this
answer
helpful?
Yes
No
Saturday, July 27th, 2019 AT 5:08 AM
Tiny
SCGRANTURISMO
  • MECHANIC
  • 4,897 POSTS
Hello again,

Okay good, the upstream O2's, in your vehicle's case Air/Fuel Sensors (AF) are the sensors that the Power-train Control Module (PCM) uses to maintain the vehicle as close to stoichmetric (14.7:1) Air:Fuel ratio. What exactly is the Direct Trouble Code?

Thanks,
Alex
2CarPros
Was this
answer
helpful?
Yes
No
Saturday, July 27th, 2019 AT 6:39 AM
Tiny
KRATOS1988
  • MEMBER
  • 7 POSTS
Hello,
p1135 and p1155.
Can a bad fuel supply to my engine or a electric problems make this codes?
Was this
answer
helpful?
Yes
No
Saturday, July 27th, 2019 AT 6:53 AM
Tiny
SCGRANTURISMO
  • MECHANIC
  • 4,897 POSTS
Hello again,

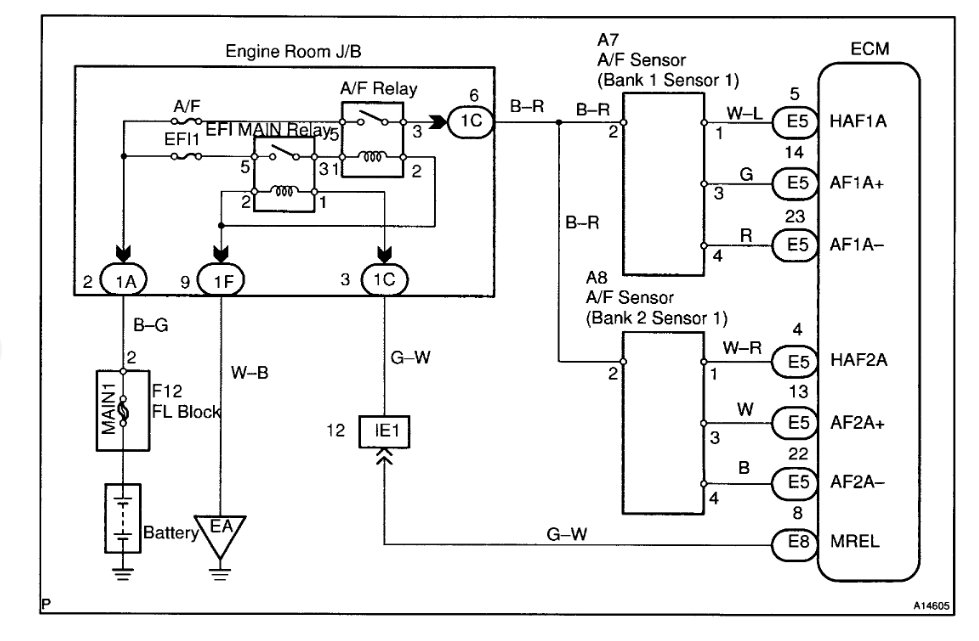
In the diagrams down below I have included the factory diagnostic troubleshooting flowcharts for both DTC P 1135 and 1155. Please go through these guides and get back to us with what you are able to find out.

Thanks,
Alex
2CarPros
Was this
answer
helpful?
Yes
No
+1
Sunday, July 28th, 2019 AT 12:39 AM
Tiny
KRATOS1988
  • MEMBER
  • 7 POSTS
Hello again.
Thank you so much. I will try that and let you know.
Was this
answer
helpful?
Yes
No
Tuesday, July 30th, 2019 AT 1:31 AM
Tiny
KRATOS1988
  • MEMBER
  • 7 POSTS
Hello again,

so I check it and found that my o2 sensors was not good. I replaced them with new ones.
The problem now is the knock sensor fault, and still have the same problem no power and no torque.
Thanks
Was this
answer
helpful?
Yes
No
Friday, August 2nd, 2019 AT 3:04 AM
Tiny
SCGRANTURISMO
  • MECHANIC
  • 4,897 POSTS
Hello again,

This could be a problem with your throttle body being dirty and your vehicle going into limp mode. Here are a few links for you to go to down below:

https://www.2carpros.com/articles/how-a-throttle-body-works
https://www.2carpros.com/articles/throttle-actuator-service
https://www.2carpros.com/articles/reduced-power-limp-mode

Please go through these guides and get back to us with what you can determine from your vehicle.

Thanks,
Alex
2CarPros
Was this
answer
helpful?
Yes
No
Friday, August 2nd, 2019 AT 8:13 AM
Tiny
KRATOS1988
  • MEMBER
  • 7 POSTS
Hello.
Thank you so much. Cleaning my throttle body helps too much and 90% of my engine power comes back. I still felling when I drive that the power comes and go (high rpm idle when driving) it is like something stops my car for a little then letting go all the time, in slow driving and fast driving.
Any ideas?
Thank you Alex
Was this
answer
helpful?
Yes
No
Monday, August 5th, 2019 AT 1:58 PM
Tiny
SCGRANTURISMO
  • MECHANIC
  • 4,897 POSTS
Hello again,

I would do a Keep Alive Memory (KAM) relearn of your Power-train Control Module (PCM) by unhooking the negative battery cable for at least 5 minutes. This will wipe the KAM of the PCM clean. Then I have included the relearn procedure for your vehicle's Idle Air Control (IAC) Valve in the diagrams down below. Follow the guide and drive your car normally. It should relearn itself, but this time with a clean throttle and throttle body.

Thanks,
Alex
2CarPros
Was this
answer
helpful?
Yes
No
Monday, August 5th, 2019 AT 9:02 PM
Tiny
KRATOS1988
  • MEMBER
  • 7 POSTS
Hello Alex.

Thank you so much my car working great again.
My car stopped for 3 months, and now it is working again thanks to you.
Best regards
Was this
answer
helpful?
Yes
No
Saturday, August 10th, 2019 AT 9:43 AM

Please login or register to post a reply.