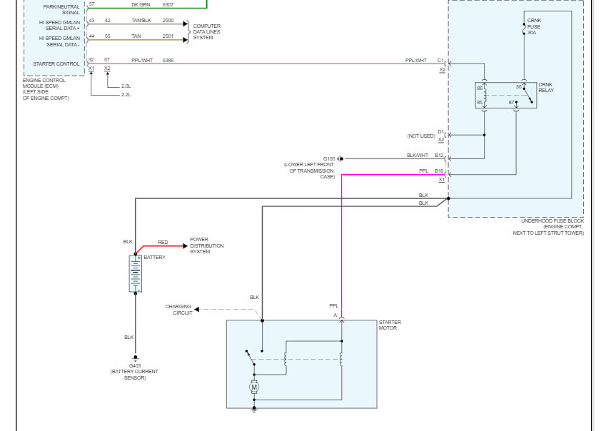
The car went into limp mode and wouldn't come out, disconnected battery and came back later, it wouldn't start. Turn to acc lights come on, turn to crank and nothing. Checked battery, fuses, relays but they're all good. Could jump the crank relay and force it to turn but it wouldn't run. Then I noticed the security light was on steady and sure enough the transponder had fallen out of my key.
Now I got into an accident a month ago, part of a tree-bush got wedged between driver's door and front fender, and since then I've got no A/C in Phoenix in the summer, and I've been Duke's of Hazarding it in and out the driver's window. So, I was pretty sure I wanted to set my car on fire at this point. But I got lucky(?) Yesterday when in a last-ditch effort, I dumped my purse out and found the transponder chip.
So, I taped it to the excitor and banged the driver's door mostly into shape so as to be able to open and close it again. Then I spent hours sweating and upside down, checking wires and cleaning grounds, to no avail.
The security light is off now. The battery is good, I've got power to the fuse box, I've triple checked the relays, but I still have no click no crank no start.
The only DTCs are the same ones I've been getting: p0123, p0223, and c342d. Which apparently just means I've got a cheap, crappy scanner.
However, in the freezer frame data today I saw that I'm getting ghost readings on throttle and accelerator (should have been zero) with a fluctuating TAC.
My brain is fried right now, admittedly, but tell me I don't have a garbage ECU.
Saturday, August 12th, 2023 AT 2:23 PM








