Friday, August 28th, 2020 AT 5:57 PM
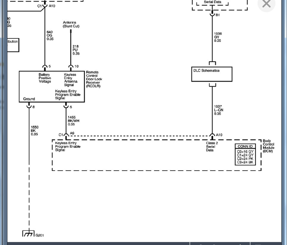
Now when I bought my car the key-less entry did not work. After buying transmitters and trying to program them I decided to find the RCDLR. I found it, but it looked funny. It had a black wire, black/white wire, and a purple wire taped to the dash. I thought it looked fine but it wasn't working for some reason. Then I get a hold of the wiring schematic for that part and see I'm missing a whole wire. Now with this long message I've included said schematic but there are only 3 wires in my unit. Is the wire labeled OG orange? It said it leads to the fuse box connector c1 right? Number A10. If I'm reading this correctly, I can follow A10 to see what happened to my orange wire and attach a new wire to my old connector right? Because that seems to be the power wire and if it's not connected, I get no power. Please correct me if I'm wrong. I'm still new to this mechanic thing.


