Sunday, May 22nd, 2022 AT 4:03 PM
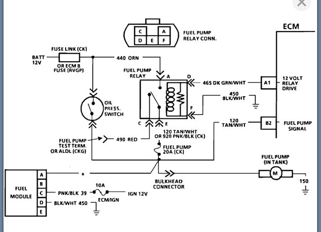
My truck listed above K1500 model, was running, and shut off. You could hear the old pump kick on and run but wouldn't start the truck. Replaced the fuel pump and sending unit as well as the relay unit but still has no power to the fuel pump. I hooked up two wires to the battery and ran to the fuel pump. It started working but wouldn't start the truck. In line fuse doesn't have power to it. One wire on the relay shows electricity using a test light. Any suggestions need my truck running soon. Thanks in advance.


