Friday, November 13th, 2020 AT 6:01 PM
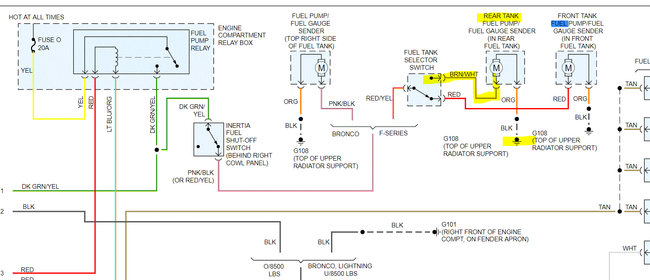
The fuel pump isn't coming on. The back tank was removed before I bought it. I have replaced the fuel tank selector switch. Still no power at the pump. Pump will come on if I hot wire it.

