Wednesday, June 24th, 2020 AT 10:28 AM
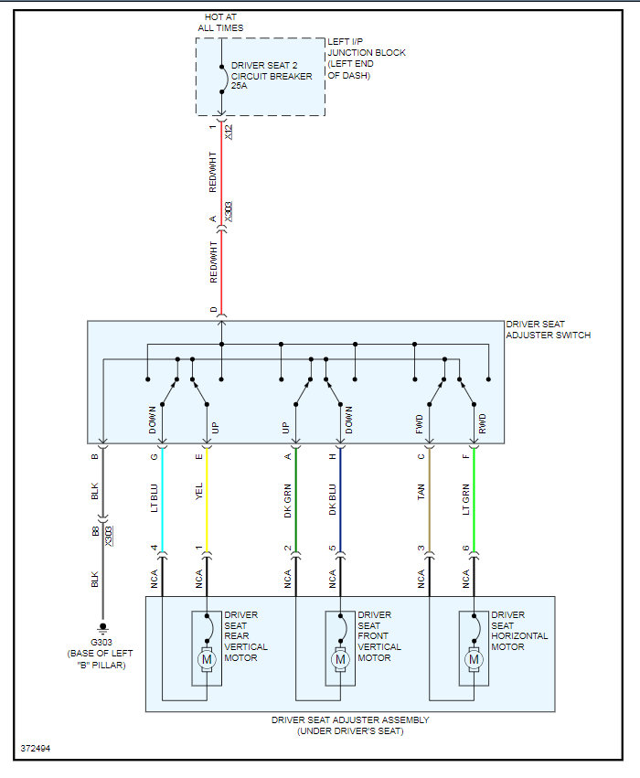
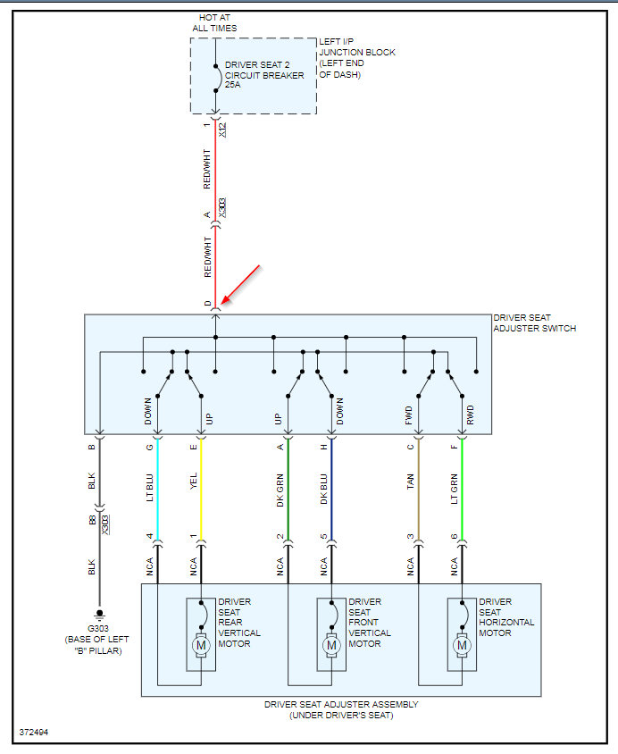
I am looking for direction to find out why there is no power to the switches. I tested the switches with the passenger side and they worked. I have power to the seat control module, but I am not sure which wire should have power leaving the seat control module going to the switches. I replaced the seat control module, and still the seat does not move. We were told there was a bad wire when we bought it. Not sure which wire it is. If I could get some assistance I would greatly appreciate it.





