Tuesday, January 7th, 2020 AT 6:27 AM
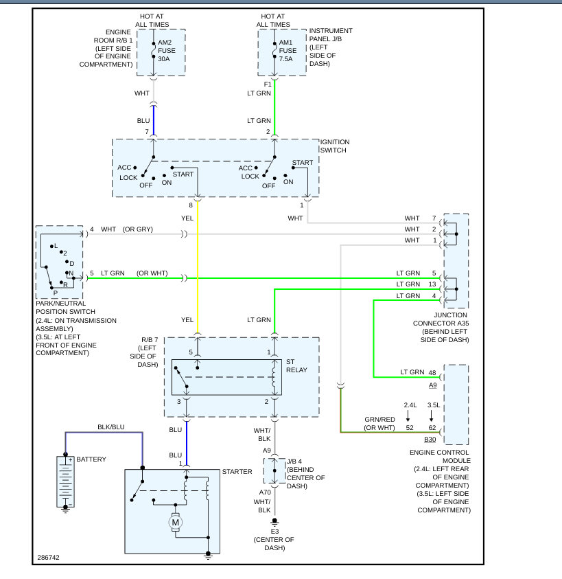
Battery cables got crossed up and security system went off and now car won't start. The ignition light comes on and the seat belt light when you turn key over but nothing else. What could be wrong?








