Friday, May 29th, 2020 AT 6:28 PM
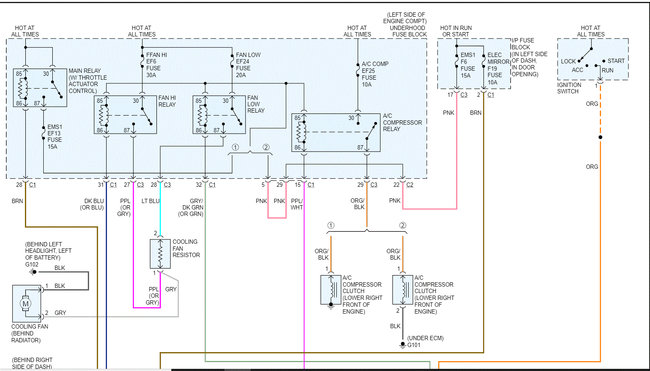
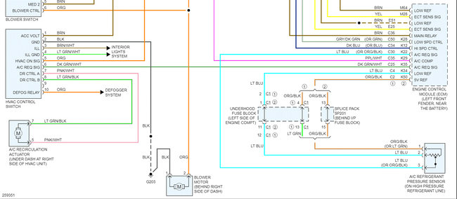
I am having to replace the entire A/C due to being wrecked in the front end. And there are 2 wires not plugged to anything and am needing a wiring diagram for the A/C to find out for that those two wires are for the A/C.





