Saturday, October 19th, 2013 AT 8:47 AM
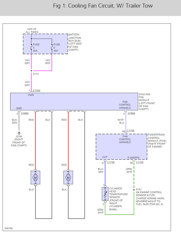
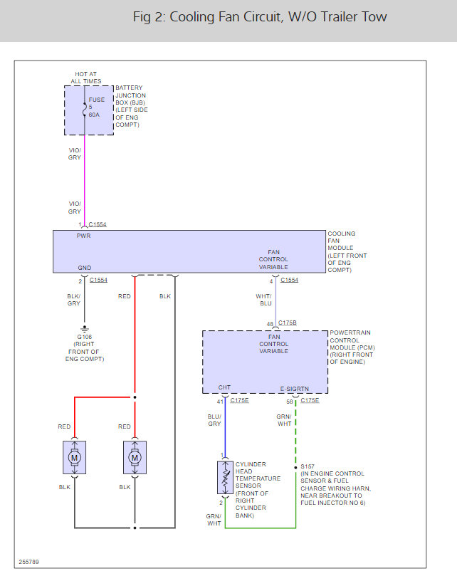
My 2007 Ford Edge has started to overheat, this occurred while in a traffic jam where traffic was moving very slow. The water boiled out, refilled with water and it performed normally for the remainder of the trip. The next day I drove the vehicle on Interstate for approx. 75 miles, all was normal. Later the same day I drove the car 20 miles and was in drive thru line and it overheated again, boiled over. Refilled with water and let it idle for about 30 minutes, temp stayed normal range until the very end and all at once started rising rapidly. The cooling fans did not come on. Is there a way of determining what is the cause of the fans not coming on, short of replacing parts until a remedy is lucked upon?






