Wednesday, March 27th, 2013 AT 11:28 PM
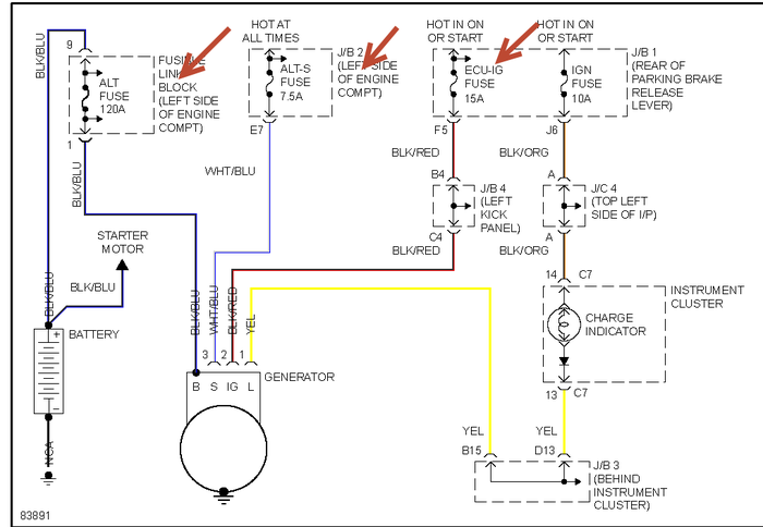
Ok I have a 1994 lexus LS I just bought the car yesterday and it drove just fine I drove it litterly all day and evening. I came out of wal-mart and started my car and it started reving itself up and the odometer and spdometer was going out of wack I tried to put my car in park and it would not go after sitting for 30 mins it went into park and started right up I thought it was the altanator so I bought a new battery to drive it home and today I went to start it and it did the same thing. The battery is completely dead and the altornator is not working I took it to the shop and they said just by looking at it that they didnt think it was the alternator they thought it was electrical or wiring please help what could this be.
