Sunday, November 28th, 2010 AT 7:18 PM
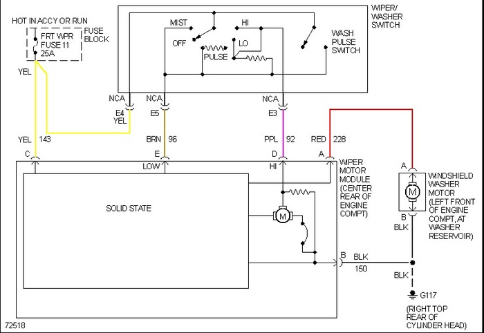
On our 1995 GMC suburban we checked the windshield washer fluid level, the lines for clogs, checked the fuses and replaced the pump. When we turn the switch on the wipers turn on, however the pump is still not spraying. What else could be wrong?
