Thursday, January 2nd, 2014 AT 1:18 PM
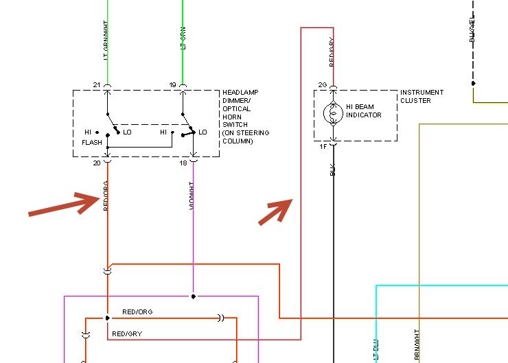
When I turn my headlights on to high beam the dash light doesn't come on anymore showing the high beams are on. I checked the headlights and they are definately on high beam. Any ideas as to whats wrong?


